对于面部和颈部烧伤疤痕的治疗选择,这是一个需要极度精细化和个体化决策的问题。面部和颈部是功能与美观的核心区域,结构复杂(有眼、鼻、口、耳等器官),治疗需兼顾外观、功能、心理和社交影响。
核心结论:
硅酮产品(凝胶/超薄贴片)是面部颈部治疗的“基石和首选”,尤其对于绝大多数疤痕。
定制透明压力面罩是治疗严重、大面积增生性疤痕的“终极武器”,但并非人人需要。
压力头套(弹力套)适用于颈部、下颌缘、发际线等区域,或作为面罩的补充。
下面为您提供详细的决策分析。
一、 硅酮面具 vs. 压力面罩 vs. 压力头套:角色定位
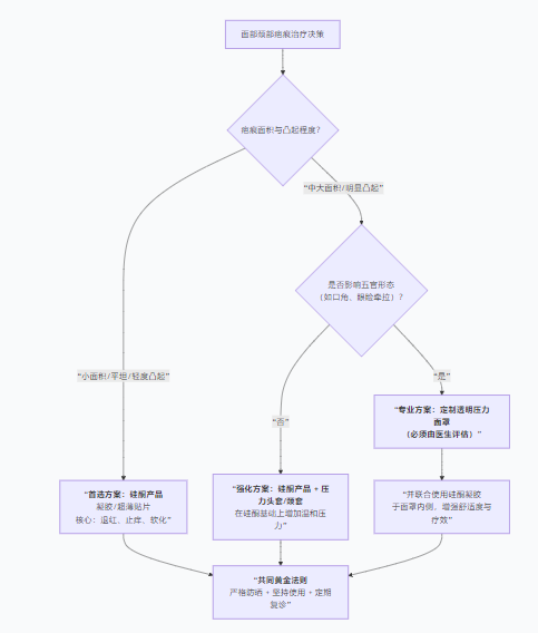
二、 决策流程图:如何选择?
根据您疤痕的严重程度和部位,可以参考以下路径做出初步判断:

三、 具体部位与方案搭配建议
全面部大面积深度烧伤:
面颊、额头、下巴局部疤痕:
五官周围(眼睑、鼻翼、嘴唇):
颈部:
四、 不可忽视的通用核心治疗
无论选择哪种器械,都必须严格执行:
严格防晒:紫外线是疤痕变黑(色素沉着)的主因。硅酮凝胶后必须使用SPF50+、PA+++的物理防晒霜,压力面罩外也可涂抹。
疤痕按摩:涂抹硅酮凝胶时,用指腹进行轻柔按摩,促进软化。
功能锻炼:多做面部表情运动(如微笑、嘟嘴、睁眼),防止肌肉萎缩和表情僵硬。
心理支持:正视心理压力,寻求家人、朋友或专业心理咨询师的帮助。
最终建议
立即就医:请尽快前往大型医院的烧伤科、整形修复科或皮肤科激光美容中心。
专业评估:医生会使用专业工具评估疤痕的厚度、血管密度、挛缩情况,这是选择治疗方案的科学依据。
综合治疗:医生可能会推荐 “硅酮 + 压力 + 早期激光干预 + 药物注射” 的综合方案。早期点阵激光对退红、平整疤痕有奇效。
请记住:对于面部和颈部,治疗的首要原则是“精细”和“综合”。从硅酮产品开始通常是安全有效的第一步,如果控制不住,再在医生指导下升级到压力面罩等更强力的治疗。